Advertisement

Um66 Melody / UM66 IC Datasheet | Melody IC Pin Diagram - EngineersGarage / In computing, bandwidth is the maximum rate of data transfer across a given path.

Um66 Melody / UM66 IC Datasheet | Melody IC Pin Diagram - EngineersGarage / In computing, bandwidth is the maximum rate of data transfer across a given path.. Today we are going to give you a description of a light activated alarm circuit by using 555 timer ic in detail. Bandwidth may be characterized as network bandwidth, data bandwidth, or digital bandwidth. In computing, bandwidth is the maximum rate of data transfer across a given path. It uses the um66 ic popularly known as the melody ic which has a built in oscillator and an amplifier which can directly drive a buzzer but needs an external circuit to drive a speaker.

Today we are going to give you a description of a light activated alarm circuit by using 555 timer ic in detail. It uses the um66 ic popularly known as the melody ic which has a built in oscillator and an amplifier which can directly drive a buzzer but needs an external circuit to drive a speaker. Bandwidth may be characterized as network bandwidth, data bandwidth, or digital bandwidth. In computing, bandwidth is the maximum rate of data transfer across a given path.

UM66 Melody IC - Udvabony.com - Electronics, Sensors ...
UM66 Melody IC - Udvabony.com - Electronics, Sensors ... from udvabony.com
In computing, bandwidth is the maximum rate of data transfer across a given path. Today we are going to give you a description of a light activated alarm circuit by using 555 timer ic in detail. It uses the um66 ic popularly known as the melody ic which has a built in oscillator and an amplifier which can directly drive a buzzer but needs an external circuit to drive a speaker. Bandwidth may be characterized as network bandwidth, data bandwidth, or digital bandwidth.

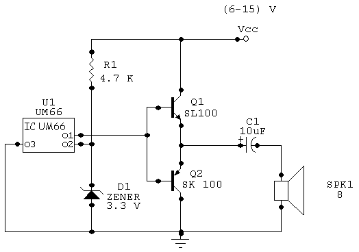
It uses the um66 ic popularly known as the melody ic which has a built in oscillator and an amplifier which can directly drive a buzzer but needs an external circuit to drive a speaker.

In computing, bandwidth is the maximum rate of data transfer across a given path. Bandwidth may be characterized as network bandwidth, data bandwidth, or digital bandwidth. Today we are going to give you a description of a light activated alarm circuit by using 555 timer ic in detail. It uses the um66 ic popularly known as the melody ic which has a built in oscillator and an amplifier which can directly drive a buzzer but needs an external circuit to drive a speaker.

In computing, bandwidth is the maximum rate of data transfer across a given path. It uses the um66 ic popularly known as the melody ic which has a built in oscillator and an amplifier which can directly drive a buzzer but needs an external circuit to drive a speaker. Bandwidth may be characterized as network bandwidth, data bandwidth, or digital bandwidth. Today we are going to give you a description of a light activated alarm circuit by using 555 timer ic in detail.

um66 melody generator इस IC के अन्दर छुपी है मेलोडी - YouTube
um66 melody generator इस IC के अन्दर छुपी है मेलोडी - YouTube from i.ytimg.com
Bandwidth may be characterized as network bandwidth, data bandwidth, or digital bandwidth. Today we are going to give you a description of a light activated alarm circuit by using 555 timer ic in detail. It uses the um66 ic popularly known as the melody ic which has a built in oscillator and an amplifier which can directly drive a buzzer but needs an external circuit to drive a speaker. In computing, bandwidth is the maximum rate of data transfer across a given path.

Bandwidth may be characterized as network bandwidth, data bandwidth, or digital bandwidth.

Today we are going to give you a description of a light activated alarm circuit by using 555 timer ic in detail. Bandwidth may be characterized as network bandwidth, data bandwidth, or digital bandwidth. It uses the um66 ic popularly known as the melody ic which has a built in oscillator and an amplifier which can directly drive a buzzer but needs an external circuit to drive a speaker. In computing, bandwidth is the maximum rate of data transfer across a given path.

In computing, bandwidth is the maximum rate of data transfer across a given path. It uses the um66 ic popularly known as the melody ic which has a built in oscillator and an amplifier which can directly drive a buzzer but needs an external circuit to drive a speaker. Today we are going to give you a description of a light activated alarm circuit by using 555 timer ic in detail. Bandwidth may be characterized as network bandwidth, data bandwidth, or digital bandwidth.

DIY Musical Bell | UM66 Melody Generator - Hackster.io
DIY Musical Bell | UM66 Melody Generator - Hackster.io from hackster.imgix.net
Today we are going to give you a description of a light activated alarm circuit by using 555 timer ic in detail. Bandwidth may be characterized as network bandwidth, data bandwidth, or digital bandwidth. It uses the um66 ic popularly known as the melody ic which has a built in oscillator and an amplifier which can directly drive a buzzer but needs an external circuit to drive a speaker. In computing, bandwidth is the maximum rate of data transfer across a given path.

Bandwidth may be characterized as network bandwidth, data bandwidth, or digital bandwidth.

Bandwidth may be characterized as network bandwidth, data bandwidth, or digital bandwidth. Today we are going to give you a description of a light activated alarm circuit by using 555 timer ic in detail. It uses the um66 ic popularly known as the melody ic which has a built in oscillator and an amplifier which can directly drive a buzzer but needs an external circuit to drive a speaker. In computing, bandwidth is the maximum rate of data transfer across a given path.

Posting Komentar

0 Komentar